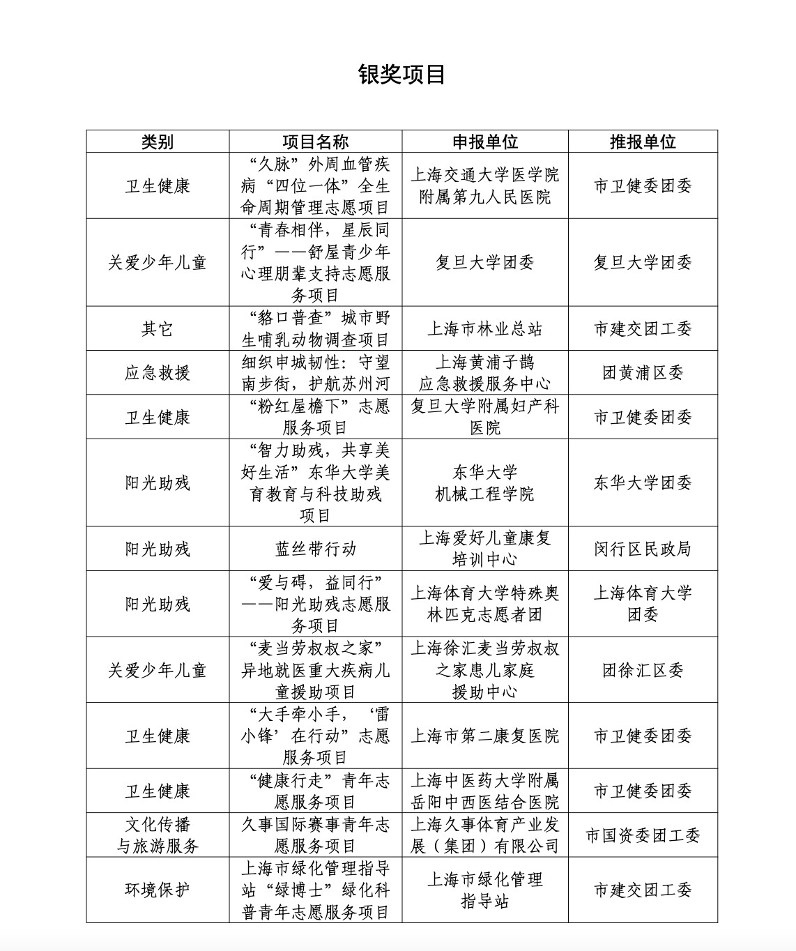
近日,第四届“奉献杯”上海青年志愿服务项目大赛暨第七届中国青年志愿服务项目大赛上海地区赛中,我院“爱与碍,益同行”——阳光助残志愿服务项目喜获银奖。

为深入贯彻落实党的二十大精神,大力弘扬奉献、友爱、互助、进步的志愿精神,更好动员引领广大团员和青年为强国建设、民族复兴伟业挺膺担当,进一步提升上海青年志愿服务水平,培养凝聚一批助力上海青年志愿者事业高质量发展的青春志愿“合伙人”,共青团上海市委于今年举办的第四届“奉献杯”获得了广大青年志愿者和志愿服务团队的积极响应,涌现出一批青年志愿服务优秀项目,为“青春上海”志愿服务品牌建设打下坚实基础。经过基层推荐申报、专家初评后,58支参赛队伍于8月20日在上海城市规划展示馆进行现场答辩,我校“爱与碍,益同行”——阳光助残志愿服务项目从众多项目中脱颖而出喜获银奖。

“爱与碍,益同行” —— 阳光助残志愿服务项目由太阳官网特殊奥林匹克志愿者团与上体适应体育研究团队合作,在tyc8722太阳集团吴雪萍教授、张磊老师、王一凡老师的指导与帮助下,以体育作为媒介,高校志愿者与科研团队为主要力量,常年专注为不同程度的智力障碍人士开展科学的运动康复和体育技能指导志愿服务,旨在不断推动该人群逐渐融入社会,最大程度保障其享受美好生活的权利。自2004年起,项目团队始终坚持为特教学校、阳光之家、福利院等单位提供长期规律的特奥运动指导和个性化康复服务。截至目前,总服务次数已超过8960次,总志愿者人次总计22756人次,各种类型活动总计开展超过750场,为全国50余所福利院提供适应体育课程指导,取得了良好的服务效果和社会反响,被服务的智力障碍人士均不同程度地改善了身体健康状况,积极融入社会生活。

我校高度重视志愿服务活动在育人中的作用,着力发挥志愿服务“助人”和
育人”双主线任务,动员校内师生广泛参与社会志愿服务,大力弘扬青年志愿服务精神,积极引领广大学子不忘初心、砥砺前行,争做有理想、敢担当、能吃苦、肯奋斗的新时代好青年,为社会奉献更多爱心,让志愿精神的传递永不停歇。
撰稿|范培莎
照片提供|“爱与碍,益同行”项目